caelg10t.gif (9594 bytes)

DANIEL II REFERENCE PREAMPLIFIER
d2pho_3.jpg (23255 bytes)
  • Our Exclusive TriFET Gain Blocks Provide 40db (100 X) Linearity Improvement Over Conventional Designs
  • Independent Hi Speed / Lo Zout Sonically "Inert" Active Regulation at Every Stage of Both Channels
  • Conservative Operation Delivers High Reliability and Long Tube Life
  • Instrumentation Style STAR Grounding with Separate Signal and Power Grounds
  • Individual HV, Bias, and Filament Transformers & Power Supplies
  • Automatic Muting at Turn On or Power Out Eliminate Output Pulses
  • Low Output Impedance Allows Long Interconnects to Power Amplifier
  • Low Noise (-78db) / High Gain (46db) Phono Stage Accepts a Wide Range of Moving Coil Cartridges
  • Transformers Located in Separate Chassis Eliminates EMI
  • Highest Quality Audiophile Grade Components Utilized
specifications pricing
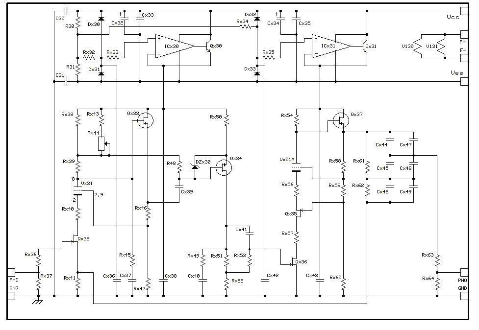
SCHEMATIC DIAGRAMS
phono amplifier line amplifier
pre regulator power supply
"Daniel II" is a complete redesign of the preamplifier originally published in the 4/84 issue of TAA. The original "Daniel" was based upon parallel twin triode circuit topology. Our goal at that time was to better the best commercially available preamp (at that time it was the Audio Research SP-10) and many builders confirmed that it easily met that objective. In fact, even today it continues to have a loyal and devoted group of followers. It had a few limitations including a high output impedance limiting its usefulness to power amplifiers with Zin > 50 Kohms. Additionally, being a full zero feedback design, it was sensitive to tube aging, noise, and microphonics.

In trying to address the limitations of the original Daniel and preserve and improve on its strength we many tube (and solid state for that matter) "gain blocks" including, SRPP, cascade, cascode, MU Follower, differential amplifier, as well as other more unconventional topologies and catalogued their signature "voicing" colorations. Many circuits whose theoretical and measured performance are exceptional failed to sound musical and realistic losing depth and skewing spectral balance. Some sounded outright harsh; similar to second generation solid state circuitry. A few were outstanding in one area (i.e. dynamics) while mediocre in another (i.e. image). As a result, we have developed a portfolio of "select" topologies that are applied to meet the requirements. We have realized excellent results with anode followers, optimized cascodes, and a unique triode / Junction FET hybrid deployed in our Daniel II reference preamplifier. It's measured specifications are unparalleled but more importantly, it provides a complete sense of realism both in spectral balance and holographic imaging.

Our "Triode-FET" circuit is based upon the fact that the plate load curves of certain triodes are almost a perfect compliment to the drain load curves of certain junction FETs. By sharing the current between the two, the nonlinearities cancel resulting in a 40X increase in linearity over either device alone All of the audio information appearing at the input including imaging, dynamics, purity, and musicality are preserved completely and delivered to the output without any distortion or coloration. It can be operated without any feedback however we apply a small amount of local feedback to insure that tube aging and the associated parameter shift will not impact its performance. This also reduces the output impedance to 200 ohms - capable of driving any power amplifier, tube or ss.

As some of our customers no longer use their turntables, Daniel II is available as either a full phono and line preamplifier or a line only preamplifier . Both versions are available in unassembled Blank PC board form, or populated and tested Assembled PC board form. In either case a complete preamplifier employs 3 PC boards: Master power supply (that you can locate remotely should you prefer), local power supply, and amplifier PC Board.  The amplifier modules house the actual preamp circuitry and include our completely sonically inert  low impedance - wide bandwidth servo regulators. Each stage of amplification on each channel is supported by its own LoZ/WideBW servo regulator. Please review our white paper on the "Audibility of Power Supplies" where the critical impact of sonically "inert" regulation. 

The Master Power Supply Module (D2-PWR) contains the transformers, rectification, and filtering. It incorporates optical switching of the power supplies and outlet(s) relay to eliminate line voltage potential in the preamp proper. 

Since the entire preamp is contained on the three PC Boards, assembly is very easy - simply a matter of interconnecting the terminals from one PC Board to another (e.g. connect "J" to "J"). Of course we include a comprehensive package of documentation including schematics, parts list, placement diagrams, wiring diagrams, start up and troubleshooting steps, and other documentation that we have included based upon customer suggestions and feedback. 

You may purchase Daniel II as a set of blank boards (you source the components), Board Kit (board set with all components), or fully assembled & tested PC Board set. For those electing to purchase the blank PC Boards, we are offering a complete set of semiconductors (diodes, FET's, IC's, Transistors) in prepackaged form. These "semi-pacs" are offered in both standard and premium versions - the premium version substitutes our own proprietary op-amps in place of the standard bi-fet types. 

ORDERING INFORMATION, Phono & Line Version

Blank PC Board Set, Phono & Line: P/N PWB-D2PHLN = $255

Semi-Pac Standard, Phono & Line : P/N SEMI-D2PHLN = $260

Semi-Pac Premium, Phono & Line : P/N PSEMI-D2PHLN = $312

Kit - PC Board Set, Phono & Line: P/N KIT-D2PHLN = $1025

Assembled PC Board Set, Phono & Line : P/N ASM-D2PHLN = $1325

ORDERING INFORMATION, Line Only Version

Blank PC Board Set, Line Amplifier : P/N PWB-D2LN = $225

Semi-Pac Standard, Line Amplifier : P/N SEMI-D2LN = $130

Semi-Pac Premium, Line Amplifier : P/N PSEMI-D2LN = $145

Kit - PC Board Set, Phono & Line: P/N KIT-D2LN = $785

Assembled PC Board Set, Line Amp : P/N ASM-D2LN = $1120

copyright Curcio Audio 2008