caelg10t.gif (9594 bytes)

SARAH ALL TUBE REFERENCE PHONO PREAMPLIFIER
sara1a.jpg (14518 bytes)
  • Unique ALL TUBE Amplification with Ultra Low Noise Performance (-83 db) Equal or Better than Solid State or Hybrids
  • User Choice - Active OR Passive RIAA Equalization -Computer Designed to 0.1% Accuracy
  • Independent Hi Speed / Lo Zout Active Regulation for Every Stage of Both Channels
  • Automatic Muting at Turn On or Power Out Eliminate Output Pulses
  • Conservative Operation Delivers High Reliability and Long Tube Life
  • Instrumentation Style STAR Grounding with Separate Signal and Power Grounds
  • Individual HV, Bias, and Filament Transformers & Power Supplies
  • Low Output Impedance Allows Long Interconnects or Passive Preamplifiers
  • Transformers Located in Separate Chassis Eliminates EMI
  • Highest Quality Audiophile Grade Components Utilized
specifications pricing
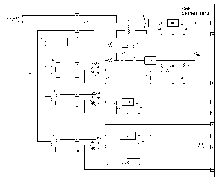
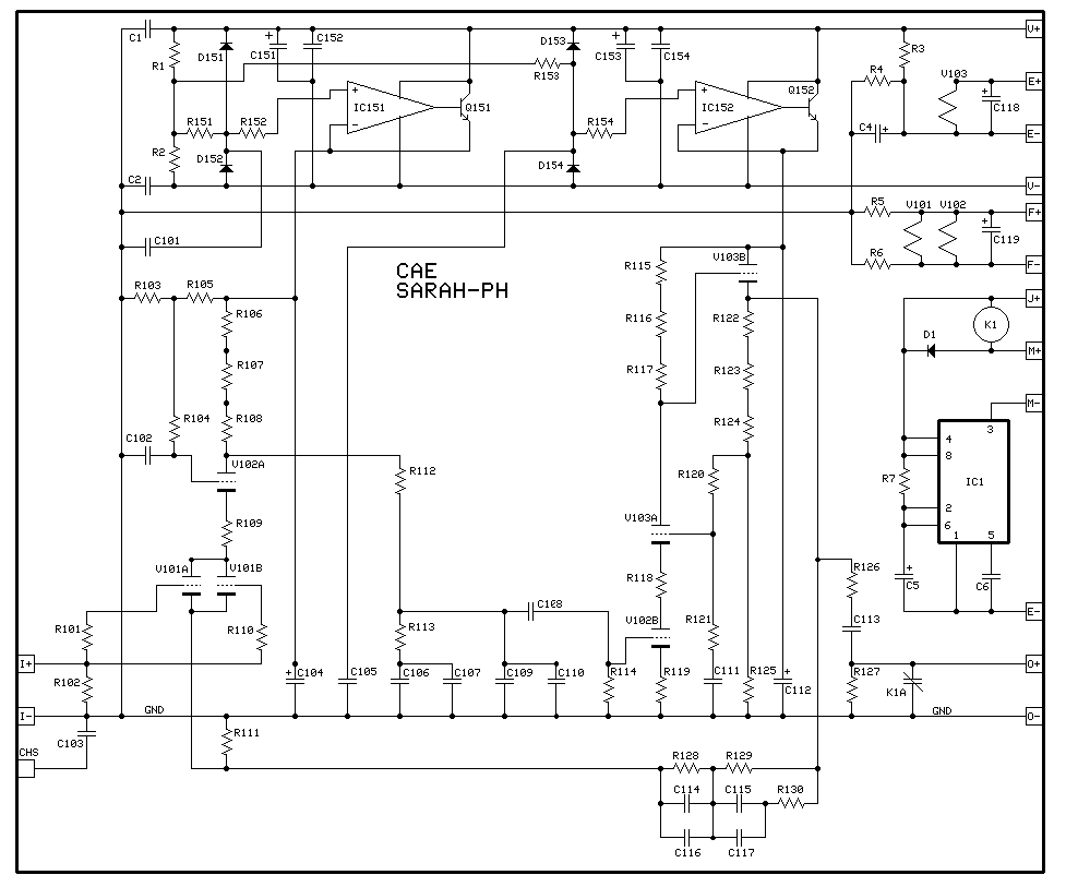
SCHEMATIC DIAGRAMS
phono amp / regulator master pwr / pre reg
"Sarah" is our newest addition to the CAE family - designed in response to the many requests for a no compromise all tube phono preamplifier.

To date most dedicated "high end" phono preamplifiers utilize solid state devices (usually J-FET's in the first stage) to minimize noise. As we pioneered this "hybrid" topology in the phono section of our Daniel II preamplifier, we acknowledge the validity of this design technique. However, since vinyl enthusiasts have frequently expressed their concern with the use of solid state components in the amplification path, we developed Sarah, an all tube circuit which equals the noise performance of the hybrids and yet retains the subtle attributes of tubes throughout. And with 53 db of gain you can combine it with a passive preamp (try ours - it's free) to get an outstanding front end.

Sarah is loaded with all of the leading audio technology you have come to expect from CAE - from ultralinear audio amplification stages to multi stage regulation. And yet we were overwhelmed to hear information and ambiance on recordings we thought we knew when we first lowered the stylus onto our favorite records. The focus and image are holographic yet the detail is subtle - the information is all there but not invasive. Plus there is virtually no noise to interfere with the experience.

Sarah also provides many useful user features. Auto and manual muting protect your system during turn on / turn off and while changing records. Power transformers are located in an external chassis to eliminate vibration and electro magnetic radiation that could otherwise couple into sensitive audio circuitry. High speed (and in this application, ultra low noise) servo regulators (designed for superior audible performance) to feed each audio stage of each channel (that's six) are located within 1/2" of their associated audio circuit. Computer designed RIAA equalization (plus hand selected components) achieve 0.1 % RIAA accuracy. And you can choose either to have the RIAA implemented either in passive or active topology. Cartridge loading is user selectable via easily accessible solder terminals - DIP switch or loading jack designs introduce contact diode effects which are very audible at this low signal level position.

To insure the lowest possible noise and immunity to EMI / RFI, Sarah's high voltage and filament transformers are located remotely in a separate enclosure. This also isolates the audio amplifier from any possible hum or vibration The main enclosure houses only the tube amplifier circuits and associate servo regulators.

Sarah is available in blank board set, kit (blank board with all components) or fully assembled and tested board set. A custom enclosure (shown in the phto) is also available. For those purchasing the blank board set, we have available the Sarah Semi-Pac that contains all of the semiconductors specified for the project. Standard and premium (high grade regulator op-amps) semi-pacs are available.

ORDERING INFORMATION

Blank PC Board Set : P/N PWB-SARA = $225

Semi-Pac Standard, Sara : P/N SEMI-SARA = $125

Semi-Pac Premium, Sara : P/N PSEMI-SARA = $160

Kit PC Board Set (Blank Board & All Components): P/N KIT-SARA = $790

Assembled PC Board Set : P/N ASM-SARA = $1025

Main Enclosure (Generic) - P/N ENC-SARA = $200

copyright Curcio Audio 2008