caelg10t.gif (9594 bytes)

DYNACO-ST70 POWER AMPLIFIER -  PREMIUM  MODIFICATION

DRIVER MODULE & POWER SUPPLY REGULATOR MODULE

It has become widely known that the output transformers in the Dynaco ST-70 and MK-3 are among the best ever made - easily better than the infamous Marantz 8B or any of the Macs. Used St-70's, readily found for a few hundred dollars, can serve as the foundation of a truly reference tube amplifier capable of uncompromising musical performance. The fact that even simple upgrades in either the amplifier or power supply can provide significant improvement is testimony to their  potential. 

We have realized this potential for nearly 20 years and have developed "no compromise" design that takes advantage of the transformers by addressing the limits in both the original driver amplifier and power supply. Although they are independent, each contribute to the final result. 

Stereo 70 Owners Manual (full)

Stereo 70 Repair Guide

Bias Expansion Modification

Stereo-70 Restoration Guide

Output Stage Triode Conversion

PWB-3A CCDA DRIVER AMPLIFIER

Schematic Diagram

Specifications

  • Proprietary Cascode Differential Amplifier Driver Amplifier w/ Active Current Source

  • All Triode Fully Direct Coupled Driver Circuit Design Provides Ultra High Stability and Highest Sonic Purity

  • Easy Installation - Physically & Electrically "Drop In" Dynaco ST-70 Amplifier

  • Highest Quality Audiophile Grade Components Utilized

  • Accepts 6922, 6N1P, 7308, 6DJ8, or 6CG7

  • Instrumentation Style "STAR" Grounding Assures Signal Purity and Freedom from Hum & Noise

  • Extremely Easy to Install - Exact Size "Drop In" & Original Terminal Labels

  • Can be Operated With or Without Feedback

The PWB-3A (unassembled) and ASM-3A (assembled) is a precision vacuum tube differential amplifier driver stage system specifically designed for the Dynaco Stereo 70. Using all triodes configured in our unique Constant Current Differential Amplifier (CCDA) topology, both gain and phase inversion are accomplished in the same stage. This single stage is supported with our proprietary dynamic active current source. The result is unparalleled phase inversion accuracy presenting a perfectly balanced signal to the output tubes under any condition. Another key factor in its performance is the totally direct coupled topology (except high quality output capacitor), that further enhances the stability, and delivers exceptional low noise and exceptionally wide bandwidth (1Hz to 90KHz, Open Loop!). Performance parameters are unconditionally stable (no spurious instabilities when driving the output stage). This stability has another benefit - it is very tolerant of a wide range of tube parameters - you may substitute nearly any 9 pin miniature twin triode such as the 6N1P, 6922, 6DJ8, 7308, 6CG7, and others.

Our proprietary Hi-Speed Low Impedance (Z) regulator is included for the HV B+ supply to insure that the purity and musicality of our audio amplifier is preserved and not effected by power supply voicing. Our regulator has been extensively developed, tested, and auditioned to be completely "inert" sonically. Equally important, its noise level is so low that you can easily operate the your amplifier open loop (without feedback) without any trace of noise or hum.

This circuitry has evolved over many years of designing, building, testing, and auditioning both traditional and unorthodox circuit topologies. It provides an unprecedented degree of musical information, neither sterile nor subjectively warm while retaining dynamic contrasts and resolution. Subtle variations can be easily realized with the quick substitution of tube types and output capacitors. It can easily be incorporated into nearly any DIY amplifier project using a PP or PP parallel output configuration. It has been used successfully in many other power amplifiers (including the highly acclaimed Sonic Frontiers units). Please feel free to consult us for other specific amplifier applications.

The board is exactly the same size as the original Dynaco 7199 driver board so that no extra holes need to be drilled or cut - simply remove the old board and "drop" it in. 

Our Stereo-70 CCDA Driver Amplifier Module is available as either a blank board, kit (board and all components), or fully assembled and tested board. For those purchasing the blank board, we have available the Stereo-70 Driver Board Semi-Pac that contains all of the semiconductors specified for the the PWB-3A.

ORDERING INFORMATION

Blank Board, Stereo 70 Driver Amplifier : P/N PWB-3A = $67

Semi-Pac, Stereo 70 Driver Board : P/N SEMI-3A = $32

Full Kit (Board & All Components w/o Tubes): P/N KIT-3A = $295

Assembled Board (w/o Tubes), Stereo 70 Driver Amplifier : P/N ASM-3A = $355

Driver Tube Option, 4 Premium 6922 Dual Triodes (OPT-V-4) = $64

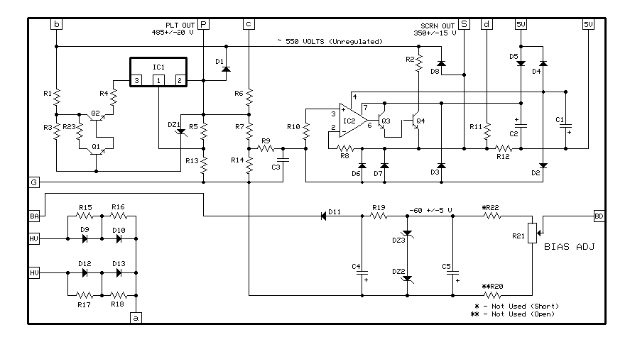
PWB-S7P Power Supply

Schematic Diagram

Specifications

  • Complete Power Supply   including Rectifiers, Filter, Entire Bias Supply,& 3 Output Stage Regulators (bias, plate & screen grid)
  • Bias Adjustment Pots always accessible & conveniently located at front of the amplifier
  • Hi Speed - Lo Z regulators for   HV Lines have been extensively developed & refined to be Audibly Inert, Stable, and Reliable. 
  • Regulator Stability insures extended tube life plus provides "Set & Forget" bias adjustment
  • Instrumentation Style STAR Grounding eliminates ground loop hum
  • Easily Installed - Physical & Electrically "Drop In" to ST-70 amplifier (below chassis w/ 1" spacers) using existing holes - no appendages or cutting / drilling required.
  • Includes Complete ST-70 Bias Supply Circuit

The PWB-S7P (unassembled) and ASM-S7P (assembled) is a complete power supply and Wide Bandwidth / Low Z regulation system specifically designed to support the Dynaco Stereo 70 power amplifier. It includes HV rectification to support the entire amplifier and three regulators (Plate HV supply, Screen Grid HV supply, and Bias Supply) to maintain a consistent and near infinite current supply for the Output Stage(s). 

Also included is a Complete Bias Supply - rectification, filtering, zener diode regulation, and adjustment potentiometers. The adjustment potentiometers and test points are conveniently placed to appear at the front of the amplifier to simplify setting the bias. 

Our Plate and Screen Grid regulators are our proprietary Hi-Speed Low-Z designs that are the result of extensive development and refinement. They are "Audibly Inert" allowing the audio circuitry to "speak" with its own clear voice. Typical "cookbook" HV regulators have an uneven impedance curve (adding the same signature voice) and ring terribly upon high frequency transients (resulting in harshness). Our regulators have been optimized not only for Low Impedance (Z) but maintain that impedance consistently from DC to 1MHz. More importantly, the circuitry is damped optimally so that there is absolutely no ringing under any circumstances. The result is a completely inert power supply that neither adds nor subtracts from the amplifier circuit but delivers instantaneously the current required. For a more detailed discussion of how power supplies significantly impact your amplifier, refer to our "Audibility of Power Supplies" white paper.

With stable regulation, after you turn on your amplifier, the operation of the output stage bias quickly reaches and maintains the desired operating point and will continue over the full lifetime of the tubes. The benefit is "set & forget" biasing (90 days) and significantly extended tube life (since bias currents do not drift unknowingly upward). In addition, your amplifier will sound the same, day to day, over the full lifetime of the output tubes

Installation is very easy - the PWB / ASM -S7P module is designed to physically "Drop In" to the bottom of the ST-70 chassis (on 1" standoffs) using existing holes - no drilling cutting or hanging appendages. All the connections from the power transformer, "Quad" filter capacitor, and other power supply connections terminate on the module - its easier that the building the original ST-70. 

Our Stereo-70 Power Supply / Regulator Module is available in as either a blank board, kit (blank board with all components), or fully assembled and tested board. For those purchasing the blank board, we have available the Stereo-70 Power Supply / Regulator Semi-Pac that contains all of the semiconductors specified for the the PWB-S7P. Both Standard and Premium Semi-Pacs are available (premium grade operational amplifiers are supplied with the premium version)

ORDERING INFORMATION

Blank Board, Stereo 70 Pwr / Reg : P/N PWB-S7P = $81

Semi-Pac, Stereo 70 Pwr / Reg : P/N SEMI-S7P = $62

Premium Semi-Pac, Stereo 70 Pwr / Reg : P/N PSEMI-S7P = $83

Full Kit (Board & All Components): P/N KIT-S7P = $288

Assembled Board, Stereo 70 Pwr / Reg : P/N ASM-S7P = $350

copyright Curcio Audio 2008